Stres - ten podstępny morderca zabija po cichu

Od prawie 30-u lat zajmuję się działaniem stresu na organizm człowieka i niefarmakologicznym leczeniem jego skutków objawiających się w postaci różnego rodzaju chorób i zaburzeń pracy psychiki ludzkiej. Zdecydowałem się napisać ten artykuł, ponieważ na podstawie mojej sześcioletniej pracy w Polsce odnoszę wrażenie, że stres w naszym kraju jest nie tylko bagatelizowany (i to także przez niektórych naukowców i lekarzy), ale także niewiedza na temat jego działania i skutków wśród społeczeństwa jest po prostu wysoce niepokojąca. Jeszcze bardziej niepokojący jest fakt leczenia objawowego chorób wywołanych przez stres.

Stres - ten podstępny morderca zabija po cichuStres - ten podstępny morderca zabija po cichu
Źródło zdjęć: © Shutterstok

Niniejszy artykuł nie ma w związku z powyższym aspiracji naukowych, lecz pomyślany jest jako artykuł edukacyjny mający otworzyć oczy czytelnika na zagrożenie dla zdrowia wynikające z kumulacji i permanentnego działania negatywnego stresu. Świadomie skoncentrowałem się tutaj wyłącznie na negatywnym stresie nie zajmując się ani stresem pozytywnym ani neutralnym, aby nie zamącić obrazu.

Już od urodzenia poddawani jesteśmy różnego rodzaju bodźcom (stresorom), z którymi nasz mózg sterujący naszym organizmem radzi sobie jak potrafi, a potrafi bardzo dużo, więc stara nam się zapewnić równowagę psychiczną i zdrowie, poprzez np. kompensację relaksem codziennego stresu, który w odpowiednim natężeniu jest nam przecież potrzebny do osiągania zadowalających wyników w pracy, szkole czy w sporcie.

Fig.1 Stres dzienny kompensowany jest wypoczynkiem i pozostaje na tym samym poziomie. Czyli po przebudzeniu rozpoczynamy dzień od umownego poziomu zerowego stresu.

Obraz

Żyjemy jednak w czasach wypełnionych toczącymi się gdzieś niedaleko nas wojnami, mniej lub bardziej realnym zagrożeniem terrorystycznym, masami uchodźców napływających do Europy, niepokojącą polityką wokół nas, postępującą globalizacją. To wszystko napawa nas świadomie lub nieświadomie niepokojem, czyli stresuje nas, co prawda w niewielkim stopnie, ale za to stale.

Obraz

Fig 2. U osób bardziej wrażliwych zerowy poziom stresu tj poziom od którego zaczynają dzień obrazuje linia O` co oznacza, że osoby te zaczynają dzień z wyższego poziomu stresu niż inni.

Żyjemy jednak przecież także w czasach zdominowanych przez codzienny stres, stres powodowany ustawiczną walką o byt, koniecznością rozpychania się łokciami, bezwzględnością innych ludzi, permanentnym zagrożeniem egzystencjalnym, ustawicznym pośpiechem. Na to nakłada się dodatkowy stres wywoływany przez zanik wartości moralnych, mobbing, manipulacje, kiepski stan służby zdrowia, pogoń za pieniądzem, biedę, bezwzględną konkurencję na rynku, samotność, brak czasu na relaks i życie prywatne.

Obraz

Fig. 3 Na rysunku widać, jak dodatkowy stres spowodowany np. mobbingiem w pracy, kłótnią małżeńską, awarią samochodu, za wysokim rachunkiem za światło, nieoczekiwanym niepowodzeniem, przeprowadzką, zmianą miejsca pracy, przeżyciem traumatycznym itd. podwyższa poziom, z którego startujemy i uniemożliwia powrót do równowagi. W takim przypadku mówimy o kumulacji stresu negatywnego i jeżeli trwa to prze czas dłuższy niż 2 tygodnie o chronicznym stresie kumulowanym.

Wszystko to atakuje tak znacząco naszą psychikę, tak silnie stresuje nasz organizm, że ostatecznym efektem tej kumulacji i maksymalizacji stresu są choroby psychosomatyczne, zaburzenia psychiczne, zaburzenia hormonalne, wzmożona agresja, obniżona koncentracja, problemy partnerskie, problemy zawodowe, problemy seksualne, bóle głowy. Logicznym jest, że powoduje to problemy partnerskie i problemy zawodowe. Aby nie być gołosłownym: brytyjskie badania podają po przebadaniu 800 brytyjskich przedsiębiorstw „Stress-related sickness absences cost an estimated £4 billion annually” czyli absencja chorobowa powiązana ze stresem kosztuje 4 firmy brytyjskie biliony funtów rocznie!

Również inne szeroko zakrojone badania przeprowadzane np. przez Price Waterhouse, Finnish Intitute of occupational Health wykazują, iż absencja chorobowa jest w prostej linii wykładnią kumulacji negatywnego stresu, jakiemu poddani są pracownicy określonego zakładu pracy. Identyczne badania udowadniają, że nawarstwiający się stres jest przyczyną signifikantnego obniżenia koncentracji. Obniżona zdolność koncentracji na wyznaczonych zadaniach skutkuje obniżeniem wydajności pracownika, np. błędami w negocjacjach kontraktowych, słabszymi wyniki akwizycyjnymi, niepewnymi „nerwowymi” prezentacjami, nadmierną potliwością w czasie publicznych wystąpień, „zapominania języka w gębie”czy nieprecyzyjną kontrolą jakości. Nie ma znaczenia, czy chodzi o menedżera, czy też pracownika produkcji. U każdego z nich negatywny stres objawiać się może w ten sam sposób.

Wpływ stresu na rozwój chorób

Stres powoduje choroby, takie jak nowotwory, choroby układu wieńcowego, choroby skóry, owrzodzenia przewodu pokarmowego, anoreksja, bulimia, podwyższone ciśnienie, wylew, duszności, zawał, tężyczka. Nawet jeżeli niektóre z nich są uwarunkowane genetycznie, to i tak ich wybuch spowodany jest niekorzystną kumulacją negatywnego stresu. Niedobór magnezu i wapnia, czyli tężyczka, nadkwasota, który prowadzi do owrzodzeń lub depresja (zaburzenia w wychwytywaniu serotoniny) nie biorą się z powietrza, lecz „coś” je spowodowało.

Można więc powiedzieć, iż psychika poprzez te choroby manifestuje przeciążenie i zakłócenie prawidłowego sterowania organizmem - podobnie jak przeciążony do granic i zawieszający się komputer, który zgłasza „błąd nr 404”, lub smartphone, który w wyniku przegrzania wybucha.

Bardzo niebezpiecznym zjawiskiem jest to, że osoby, których wytrzymałość na stres osiąga stan krytyczny wiedzą, że coś im jest, ale nie wiedzą dokładnie co. Stają się agresywne, apatyczne, mają niskie libido, odczuwają ból głowy, mają trudności z przespaniem nocy. Czasem dochodzi do tego mrowienie kończyn, kurcze, wypadanie włosów, łamliwość paznokci, nadkwasota, kłopoty zawodowe lub rodzinne. Spirala zaczyna się nakręcać.

Zaczyna się odyseja po lekarzach. Badania krwi, EKG, EEG, MRT, CT, gastroskopia, które wykazują, że wszystko jest w najlepszym porządku. Lekarze dla świętego spokoju przepisują leki nasenne, uspokajające, antylękowe lub suplementy diety, lecząc w ten sposób symptomy, a nie przyczyny, co jest przyczyną dalszej destrukcji układu nerwowego.

Czasem coś się znajdzie - wrzód żołądka, podwyższone ciśnienie, zawał serca…HURRRA! Nareszcie mamy jakąś uchwytną chorobę ! Można zacząć poważne leczenie! To fatalny błąd. Jeżeli choroba ta manifestuje przekroczenie bariery odporności organizmu na stres, to ponownienie została wyleczona przyczyna i oznacza to, że określona choroba po jakimś czasie może wrócić. Paradoksalnie na przykład zawał – ze względu na to, że terapia pooperacyjna związana jest z pobytem w sanatorium i relaksacją psychiki leczy również przyczynę…

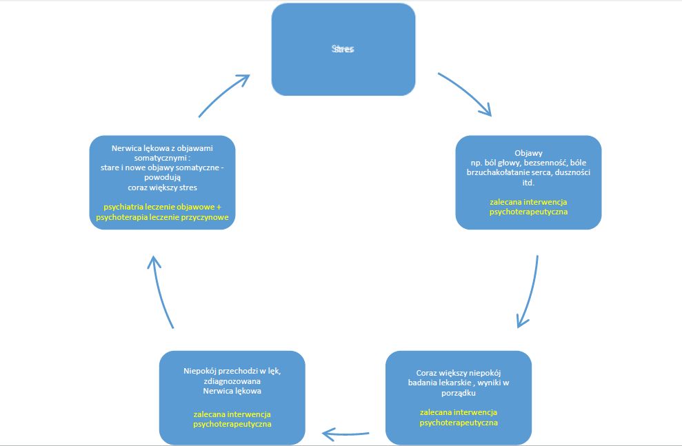
Poniżej tzw. błędne samonapędzające się koło nerwicy lękowej.

Obraz

Jak rozpoznać symptomy stresu, jak je leczyć, jak temu wszystkiemu zapobiec?

W pierwszym rzędzie trzeba prowadzić życie w ten sposób, aby balans między stresem, a relaksem był wyważony. Osiem godzin snu, sport, twórczość, pobieranie pozytywnej energii przebywając w przyjaznym środowisku. Zdrowa dieta i odpowiednia ilość wody mineralnej – choć to może zabrzmieć banalnie. Obserwować swoje zachowane i myśli w stosunku do siebie i do innych. Nauczyć się medytować. Przy zwiększającym się stresie, wizyta w SPA lub aktywny urlop powinny być pomocne. W wypadku zauważenia jednak u siebie mnożących się objawów wymienionych powyżej, nieodzowna jest wizyta u psychoterapeuty – im szybciej tym lepiej. Zwlekanie może doprowadzić do powstania nerwicy lękowej z objawami somatycznymi, co może spowodować interwencję psychiatryczno-objawową i wydłużyć leczenie w nieskończoność.

Jakie leczenie jest właściwe?

Rekomenduje się psychoterapię kognitywno–behawioralną (poznawczo–zachowawczą), hipnoterapię,desensybilizację lub inną dopasowaną optymalnie do psychiki pacjenta. Psychoterapię stosuje się zawsze wraz ze specjalistycznym treningiem antystresowym (np. autogenny, progresywna relaksacja mięśni). Przy wczesnej wizycie u psychoterapeuty wystarcza w wielu przypadkach – wspomniany trening antystresowy.

Treści w naszych serwisach służą celom informacyjno-edukacyjnym i nie zastępują konsultacji lekarskiej. Przed podjęciem decyzji zdrowotnych skonsultuj się ze specjalistą.

Źródło artykułu: WP abcZdrowie
Wybrane dla Ciebie
Choroba, która zabiła Beethovena. Analiza DNA ujawniła niespodziewanego winowajcę
Choroba, która zabiła Beethovena. Analiza DNA ujawniła niespodziewanego winowajcę
Długie siedzenie szkodzi naczyniom. Zimowy napój pomaga w zapobieganiu zmianom
Długie siedzenie szkodzi naczyniom. Zimowy napój pomaga w zapobieganiu zmianom
Rak coraz częściej staje się chorobą przewlekłą. To sukces medycyny, ale też wyzwania dla systemu
Rak coraz częściej staje się chorobą przewlekłą. To sukces medycyny, ale też wyzwania dla systemu
Błagała o cesarskie cięcie. Dziś jej synek jest niepełnosprawny, a rodzice walczą o sprawiedliwość
Błagała o cesarskie cięcie. Dziś jej synek jest niepełnosprawny, a rodzice walczą o sprawiedliwość
Chudną przez Ozempic. Potem pojawiają się skutki uboczne. Specjaliści apelują ws. oznaczeń
Chudną przez Ozempic. Potem pojawiają się skutki uboczne. Specjaliści apelują ws. oznaczeń
Zwiększa ryzyko nowotworów. Wpływa na procesy zapalne i uszkadza DNA komórek
Zwiększa ryzyko nowotworów. Wpływa na procesy zapalne i uszkadza DNA komórek
Szpital w Bielsku-Białej zamknięty. W maju doszło tam do tragedii
Szpital w Bielsku-Białej zamknięty. W maju doszło tam do tragedii
Król Karol III apeluje, by badać się pod kątem chorób nowotworowych. Sam zmaga się z rakiem
Król Karol III apeluje, by badać się pod kątem chorób nowotworowych. Sam zmaga się z rakiem
Unikaj w czasie infekcji. Nasilają objawy choroby i spowalniają powrót do zdrowia
Unikaj w czasie infekcji. Nasilają objawy choroby i spowalniają powrót do zdrowia
Otwierasz oczy, zanim zadzwoni poranny alarm? To dlatego ciało czasem wyprzedza budzik
Otwierasz oczy, zanim zadzwoni poranny alarm? To dlatego ciało czasem wyprzedza budzik
Więcej pieniędzy, ale rosnąca dziura w budżecie NFZ. Mija dwa lata rządu Donalda Tuska
Więcej pieniędzy, ale rosnąca dziura w budżecie NFZ. Mija dwa lata rządu Donalda Tuska
Nowy pasożyt w Polsce. Przybył z Ameryki, a szkodzić może nie tylko przyrodzie
Nowy pasożyt w Polsce. Przybył z Ameryki, a szkodzić może nie tylko przyrodzie